CIS is a member of TÜV Thüringen-Group Worldwide with its Head Office in Essen\Germany

CIS as Center Of Competency

act with integrated vision to provide real capacity building for the individuals and systems’ for the efficiency of the Organization & society.

CIS as an independent body with ASME accreditation

As a group company of the ASME accredited TÜV Thüringen e.V.,
CIS GmbH offers a wide range of services when it comes to obtaining an ASME Certificate of Authorization.

Awareness

We are aware of our clients’ needs, goals and work to raise their awareness, and enabling them to make more informed decisions.

Accountability

CIS accountable for our actions, decisions, and work to ensure that our clients’ objectives are met.

Solution focus

CIS focus on finding solutions to our clients’ problems, rather than dwelling on the problems themselves.

Introduction

#

Today's world is undergoing vast changes in all fields. With continuous development of technology leading to digitization the humanity is taking accelerated steps to reach the world of artificial intelligence(AI).
Digitization and artificial intelligence are used to collect and analyze big data related to different areas of work in order to build the software that utilizes the latest technologies with an aim to increase production rates, develop products, improve efficiency. Given these points, humankind strives towards economic, social and environmental sustainability within an integrated framework of quality, occupational safety and environmental preservation.
One of the most important areas experiencing incessant progress is the development of industry, energy and energy services including Oil and Gas Industries, Electricity Production, Renewable Energy Production and other clean energy sources. Quality is the common priority in all industries and services provided in the current millennium. Quality is one of the most important points of distinction between companies and products as well as an indicator of reputation and fame that all companies and clients seek to obtain.
In the spirit of CIS excellence and endeavor to provide a comprehensive and integrated combination of services, the company vision has been developed as being a platform for various services related to quality which gives added value to the time and duration of providing services in order to improve company performance with significant cost savings.
One of the main components of CIS is the certification of an integrated quality management system (IMS). We are accredited as a third-party inspection according to ISO-17020 standards. Moreover, our German office is accredited as a third-party through the ASME Society. Performing our services, we have been keen to ensure the highest standards of safety, credibility and quality through the conformity and compatibility with international specifications and standards. Such approach encourages our clients to adopt sustainable and ethical practices at its core, gradually merging quality standards into environmental awareness.

CEO Words

#

Our core value is to integrate customer assets and create a mitigation plan to keep the induced risk at a safe quality level. In that regard, we keep an eye on regulatory, environmental, and societal requirements. We empower our customers with reliable and truthful insights so that critical decisions can be made with self-assurance. Within the field of Inspection, Testing, and technical advisory, we at CIS use our trusted knowledge to advance safety and performance, inspire, and invent solutions.

Our Mission

CIS as COC is committed to continuous growth and improvement, and that it sees success as an ongoing Journey rather than a fixed destination

Our Vision

Being one step ahead in Consultancy & Engineering services while keeping your clients at the center of balance certainly help us provide Excellent services to Our clients.

Our Values

1) Innovation: By fostering a culture of innovation, CIS - COC can stay ahead of the curve and offer cutting-edge solutions to Our clients, helping them achieve their goals and stay competitive in their respective industries.
2) Sustainability: being environmentally responsible and sustainable for future generations is an important core value for our COC. CIS working to develop and implement solutions that are environmentally responsible and sustainable which can help ensure that our operations have a positive impact on the environment and contribute to a better future for generations to come.
3) Health & Safety: Health and safety is a fundamental value for us, as they work to ensure the safety and well-being of our employees, clients, and the communities in which they operate.
4) Relationships: Building strong relationships with our clients, stakeholders, and employees is another important value for our firm. That’s strive to foster a culture of collaboration, communication, and mutual respect.

Our Goals

1) Promote best practices and standard processes that enable repeatable success through technical training and identify the needs for international certification & accreditation.
2) Provide as-needed expertise to solve specific problems that are related to development and deployment; through conduct Gap Analysis either for working process or active department inside the Origination.
3) Help Organizations, Departments and working teams become self-sufficient in knowledge and expertise through on job couching and training.
4) Create a focal point in the enterprise for integrity’s management who looking ahead to new disruptive technologies and issues beyond the immediate focus of current status.

Center Of Competency

CIS Egypt operates as a center of competence with respect to the Energy sector where we not only collect deep knowledge of ASME , as one of the most famous AIA in Europe, but also we are supported by one of the most famous Asset Integrity software providers. In addition, we are in cooperation with a materials protection firm. CIS-Egypt is accredited as TPI ISO-17020 as well.
It is all about trusted knowledge and how CIS Egypt manages clients needs respecting their priorities. CIS Egypt as a COC develops tailored solutions and acquires new skills which are later spread throughout organizations. Such an approach increases the probability of success and fills the identified gap within the client system for each organization.
CIS- Egypt- Center of Competency, has a captivating connection to the name “EICHE”. A word derived from the heart of our mother company's original country. Wondering what “EICHE” means? It's a German word that translates to "OAK" - a symbol of Wisdom, Strength, and Endurance. EICHE was carefully chosen as it perfectly embodies the fundamental essence and values of CIS. It serves as the inspirational cornerstone that both shaped and continues to shape CIS. Interestingly, each letter in EICHE represents one of the key components that make up the Center of Competency. This unique and meaningful association adds depth and significance to the name, making it truly representative of CIS's core principles.

For clarifications or Inquiries please send an email?

info@cis-inspector-eg

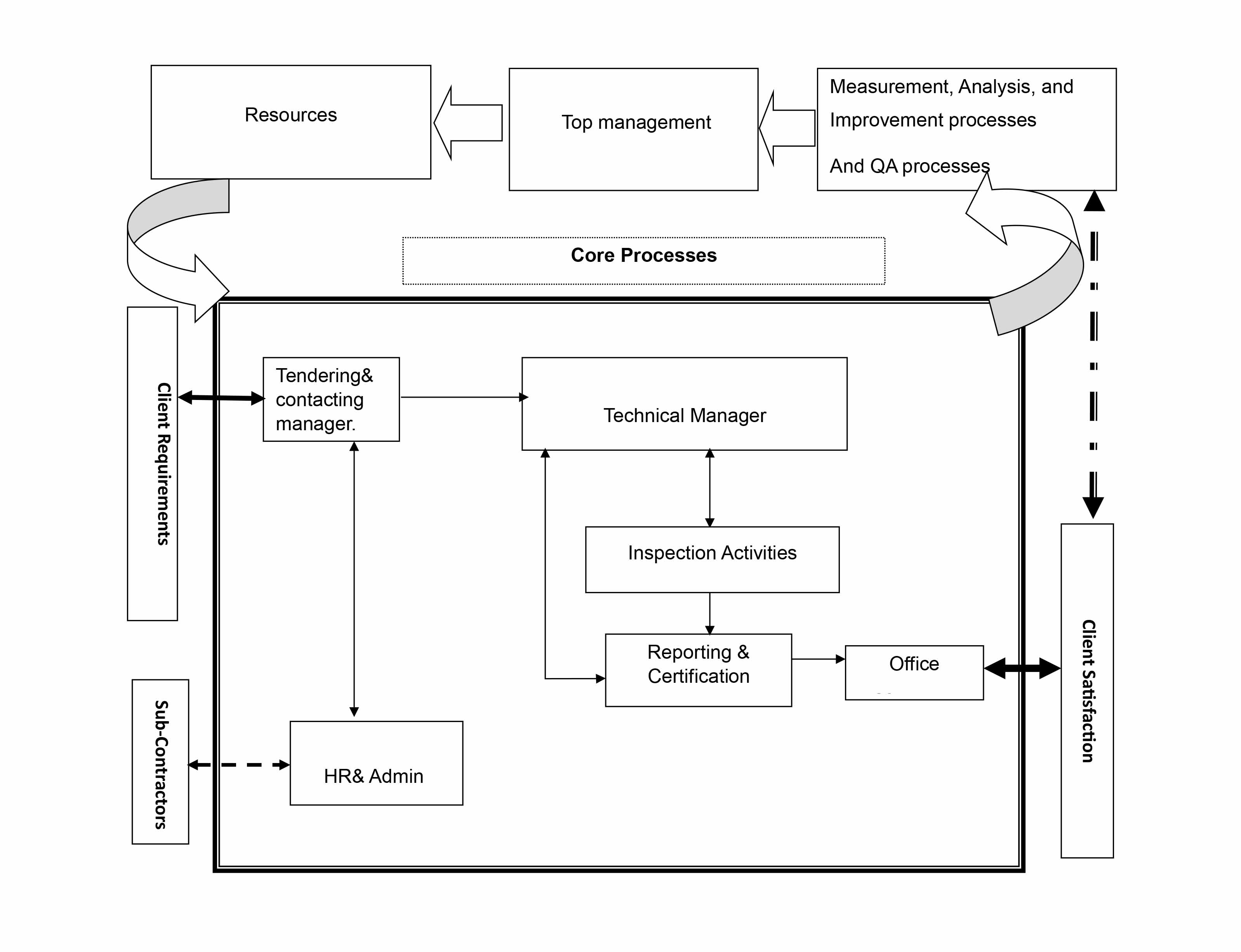
Our Outline for Operation Flowchart

Our Processes Flowchart

CIS Egypt - Center Of competency Services

#

We cover most regular services in our organization which support our clients need

Keep up with Our Most Recent News.

#
#
Latest News

ISO 17020 certification has been obtained.

ISO/IEC 17020:2012 specifies requirements for the competence of bodies performing inspection and for the impartiality and consistency of their inspection activities.


#
ILAC

See More

ILAC is the international organisation for accreditation bodies operating in accordance with ISO/IEC 17011 and involved in the accreditation of conformity assessment bodies including calibration laboratories (using ISO/IEC 17025), testing laboratories

#
EGAC

See More

The Egyptian Accreditation Council was Established by Presidential Decree No. 312 for Year 1996 to Become the Only National Body Competent in the Arab Republic of Egypt to Evaluate/Assess and Accredit Conformity Assessment Bodies